490491.cm查询码资料大全-全年资料免费大全

  • 集团概括
    •   集团简介
    •   组织架构
    •   子公司
  • 业务领域
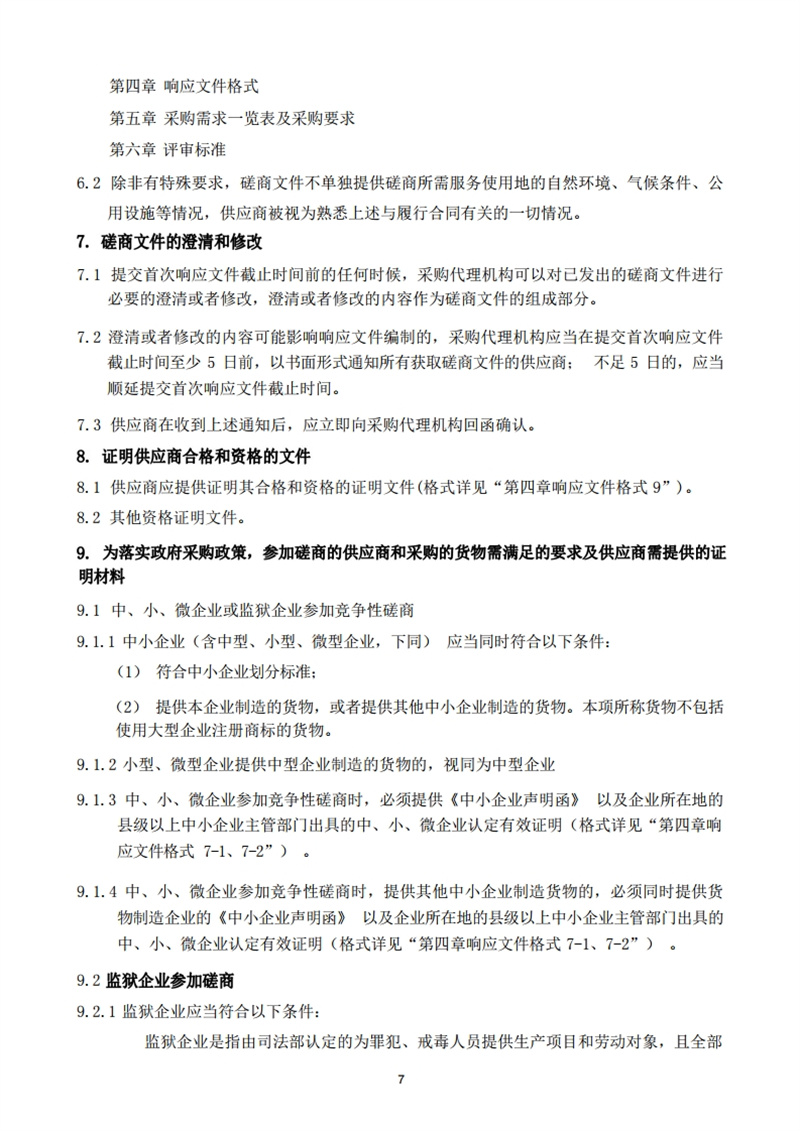
    •   融资
    •   建设
    •   管理
    •   水投
    •   环投
  • 新闻中心
    •   集团动态
    •   通知公告
  • 党建学习
    •   党建工作
    •   纪检监督
  • 诚聘英才
    •   人才理念
    •   人才招聘
  • 联系我们
    •   联系方式
  • 新闻中心

    News Center

  1. 集团动态
  2. 通知公告
云济水务第三方检测废水和在线检测设备服务采购项目磋商文件
更新时间:2022-02-15 10:20:00


江西昌江招标代理有限公司关于云济水务第三方检测废水和在线检测设备服务(项目编号:JXCJZFCG-2022-001#)竞争性磋商采购公告 上饶市云济水务有限公司污泥运输处置项目询价公告
logo
江西省上饶经济技术开发区兴园大道32号双创科技产业城2号楼
0793-8462750
0793-8462750
[email protected]

党建学习

  • 党建工作
  • 纪检监督

新闻中心

  • 集团动态
  • 通知公告

联系我们

  • 联系方式
  • 信访举报

微信公众号

  Copyright © 2023 490491.cm查询码资料大全 版权所有     赣ICP备2021004169号-1     技术支持:冲浪者科技   xml地图